Status and future plans

animal2vec2


A new project

Information field theory for collective behavior


Max Planck Institute of Animal Behavior

Department for the Ecology of Animal Societies

Communication and Collective Movement (CoCoMo) Group


animal2vec2

Current Status


  • animal2vec 1: We have predictions for all CCAS species, and are extending to other species
    • Meerkats: Current predictions are the best we can get with animal2vec
    • Coati: Current predictions are the best we can get with animal2vec
    • Hyena: Current predictions are almost the best and the best possible ones are underway (~ two weeks)
    • Sifaka: In the pipeline. Dataset is ready, waiting for compute resources to become available
    • Hyraxes, Birds, Cats, ...: Community adoption is happening. I've talked to people at NeurIPS using a2v
  • animal2vec 2: Code is ready, we are preparing for launching large-scale pretraining
    • Huge improvements for train and inference speed (2 times larger model in 1/3 of the time)
    • Dataset aggregation: Almost done
      • Everything from Xeno-Canto, iNaturalist, Tierstimmenarchiv (1.3M files -> 13k hours)
        • This covers 96% of all known bird-species
      • A large subset of Googles Audioset dataset (600 hours)
        • Animal and Environmental sounds, plus various misc. stuff (noise, soundscapes, motor sounds, ...)
      • 10-15k hours of marine data (BlueFinLibrary, Sanctuary Soundscape Monitoring Project (SanctSound), The William A. Watkins Collection, The Orchive, ...)
      • Misc. other data (Egyptian fruit bats (Prat et al.), the VibroScape Dataset (Insects), The Hainan gibbon dataset, ...)
      • Selected datasets from MPIAB

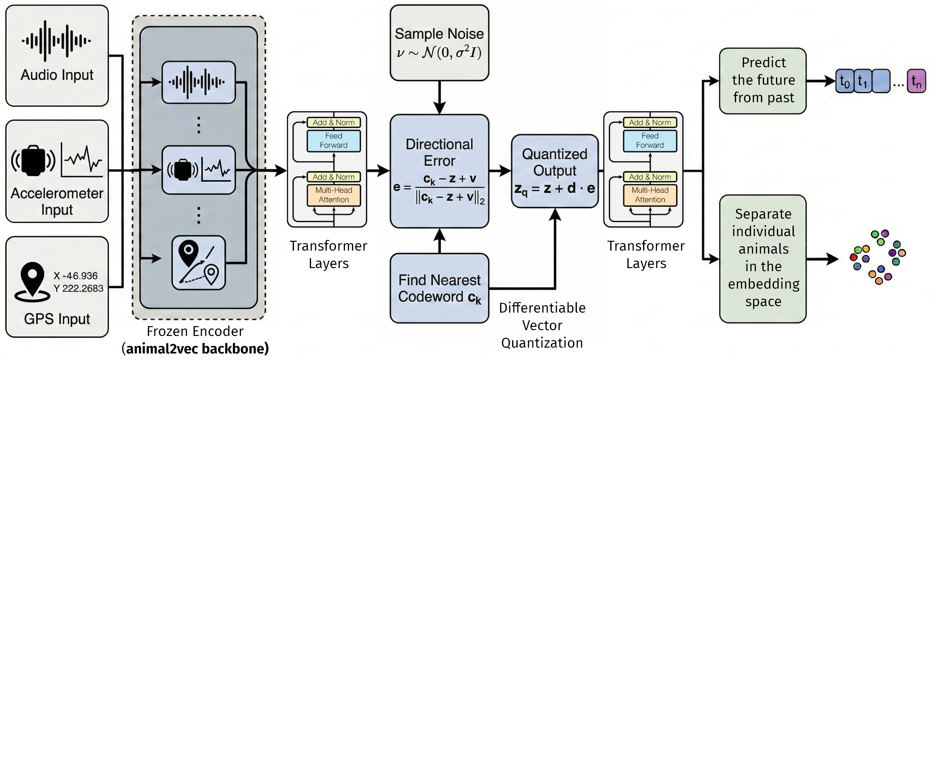
New things in animal2vec 2.0: Nested Tensors


New things in animal2vec 2.0: Nested Tensors


New things in animal2vec 2.0: Class token



This acts as a "summary" of the sequence

The "summary" embedding


The overal results (mAP scores)


Class animal2vec 1 animal2vec 2
Focal 0.94 0.94
Close Call 0.94 0.93
Short-Note Call 0.92 0.93
Social Call 0.84 0.85
Other Call 0.50 0.53
Alarm Call 0.80 0.82
Aggressive Call 0.71 0.75
Move Call 0.61 0.63
Lead Call 0.50 0.47
Synch signal 0.98 0.98
Eating 0.87 0.86
Beep signal 0.80 0.77
Microaverage 0.91 0.92
Segment n/a 0.96

Information field theory for collective behavior

Project idea for an ERC and DFG proposal

Information field theory for collective behavior


Information field theory for collective behavior


The Fundamental Challenge


How do complex patterns arise from simple components?

Lagrangian

Tracks individuals (particles)

  • Vicsek-, Couzin-, Cucker-like models
  • Behavioral heuristics -> no Hamiltonian
  • No statistical mechanics

Eulerian

Treats group as fluid

  • Toner-Tu-, Mogilner-Edelstein-like models
  • Continuous field equations
  • No individuals

From data to behavior


The general approach


The cookbook


  1. Train the BNN on all data using all modalities
    • This is self-supervised learning without any labels
  2. Isolate situations of interest, such as foraging or predator evasion
    • Those are situations we know beforehand, e.g., from video footage
  3. Derive a social Hamiltonian for each of these situations
    • These will be learned by a Graph Neural Network fitting the behavioral states of the BNN
  4. Recreate the situation using the information-field theory approach
    • How is each behavioral state from each individual affecting every other behavioral state from every other individual

Summary & Questions


I want to use audio, GPS, acc. data to infer behavioral states from them and model their temporal evolution using information-field theory


  • Are the CCAS species good systems for studying these collective behavioral transitions?
  • What situations can you think of that fit into this idea of collective behavior?
  • Is there something you would like to get analyzed using this approach?

Status and future plans

animal2vec2


A new project

Information field theory for collective behavior


Max Planck Institute of Animal Behavior

Department for the Ecology of Animal Societies

Communication and Collective Movement (CoCoMo) Group